
上周,1291万考生经历了堪称“史上人数最多”的2023年高考。高校抢人、填报志愿、选择专业则是高考后的另一场激战。就在今年4月,教育部公布的2022年度普通高等学校本科专业备案和审批结果中,新增备案本科专业1641个,撤销专业925个。这些年,关于高校天坑专业的“网红段子”层出不穷——学着学着专业黄了;生化环材“四大天坑”……另一方面,在新的市场需求和全球化环境下,不断应运而生一批“潜力股”新专业、冷门“爆款”专业。放眼国内外,哪些专业被时代抛弃?哪些专业正在成为新宠?
从权威部门统计的数据来看,信息管理与信息系统、公共事业管理和市场营销成了众多高校争先抛弃的“牛夫人”。在2022年,撤销这三个专业的院校分别达到27所,23所和22所。
众所周知,裁撤院校多的另一面也意味着这些专业原本开设较多。无论985名校,还是民办职校,这三个专业几乎在所有学校中的招生简章中都能看到。而这其中,曾凭借好考公务员而被热捧的公共事业管理专业,在近五年间,累计被97所高校裁撤,堪称之最。
无独有偶,和国内高校情况类似,国外大学也有专业被取消的情况。
比如前段时间比较轰动的UCL本科针对2024入学取消了Education studies专业,变为Early Childhood Education BA(早教专业) 和Education, Society and Culture BA(文化社会教育专业) 两个专业。此外,2024年医学工程专业的两个细分领域Medical Sciences and Engineering BSc(医学科学与工程)与Medical Sciences and Engineering MSci被取消。
而此前更有爱丁堡大学取消MSc Marketing and Business Analysis(市场营销与商业分析),华威大学取消MSc Business with Consulting 商务咨询,约克大学取消MSc Finance and Econometrics(金融与计量经济学)等5个专业。
除了英国,美国大学同样流出了艺术、英语、历史和哲学等领域专业被取消的传闻,而在疫情的影响下,更是不少小型文理学院面临倒闭。美国国家学生信息交换所研究中心的数据显示,2017年至2022年间,而英语文学专业人数同期暴跌23%,降至约11.3万人。历史专业也大降12%,降至约7.7万人。
从类型上来看,文科类专业被取消的占比颇高。这背后的推手正是市场导向这个无形的“指挥棒”,因此也表现出明显的时代性和阶段性特征。
除了被裁撤的专业,很多新增的专业则隐藏着新的趋势。在2023年更新的《普通高等学校本科专业目录》中,新增了21类专业:
金融审计、国际法、司法鉴定学、工会学、家庭教育、孤独症儿童教育、数字人文、资源化学、地球系统科学、数据科学、生物统计学、生物材料、电动载运工程、飞行器运维工程、安全生产监管、未来机器人、国家公园建设与管理、医工学、乡村治理、航空安防管理、无障碍管理
同时,为支持高校积极探索推进学科专业交叉融合,培养复合型拔尖创新人才,国内高校首次在工学门类下增设交叉工程专业类。
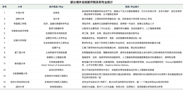
而海外高校,近几年也不断有新专业涌现。从趋势上看,我们也可以简单总结以下几个方面:
1. 针对热门就业方向或者前沿技术开设新学院、新专业吸引学生,比如大数据、人工智能方向。由于新兴专业仍属于发展初期,未来这些行业对于相关专业的人才仍有较大需求,在这种情况下,高校也是快速相应市场需求的操作。
2. 学科之间的融合趋势愈发明显,新设专业多强调跨学科学习,结合别的学科的理论和研究方法来解决问题,改变以往分门别类的研究方式。不仅新设专业,很多历史悠久的专业也呈现出学科融合的趋势。
3.聚焦环境和人类可持续发展的新设学科数量增多,随着越来越多的国际组织和科研机构投身于环境保护和节能减碳行动中,高校也在积极寻求人类社会与环境协同演化、持续发展途径与方法,以及科技发展背后的人文精神。70年未曾新增学院的名校斯坦福,更是以可持续发展来命名新设立的学院。
对于很多想冲刺名校但综合实力略逊一筹的学生,新设专业其实往往蕴藏着“捡漏”的机会,根据往年的情况来看,这些新专业在设置的第一年,很容易导致报考分数的波动比较大。
结语
国内外高校专业的变迁皆与当下社会的发展主流趋势相契合。6月25日,各地高考成绩将公布。6月27日至7月21日,全国考生将经历专业志愿填报和录取。国内高校密集的调整专业,正在走出“自我调整”的加速度。
作者 | Andy
运营 | 天悦
热点追踪:迅速聚焦国际教育界热点事件。